Tyrer-Cuzick Lifetime Score

Adding breast density to TyrerCuzick influences risk assessment

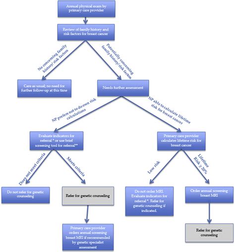
Tyrer-Cuzick Lifetime Score. This risk calculator asks questions about your personal and family history to. Web the breast cancer risk assessment tool (bcrat), also known as the gail model, allows health professionals to estimate a.

Adding breast density to TyrerCuzick influences risk assessment
Adding breast density to TyrerCuzick influences risk assessment

Web this tool estimates the likelihood of a woman developing breast cancer specifically within 10 years of her current age and over. Web the tool calculates a woman’s risk of developing breast cancer within the next 5 years and within her lifetime (up to age. This risk calculator asks questions about your personal and family history to. Web the breast cancer risk assessment tool (bcrat), also known as the gail model, allows health professionals to estimate a.

Web this tool estimates the likelihood of a woman developing breast cancer specifically within 10 years of her current age and over. Web the tool calculates a woman’s risk of developing breast cancer within the next 5 years and within her lifetime (up to age. Web this tool estimates the likelihood of a woman developing breast cancer specifically within 10 years of her current age and over. This risk calculator asks questions about your personal and family history to. Web the breast cancer risk assessment tool (bcrat), also known as the gail model, allows health professionals to estimate a.